+8613720286360
yupinyan@126.com
简体中文
简体中文
English
Shqip
لالعربية
Polski
رسی
Deutsch
Русский
Français
한국어
Nederlands
Čeština
Bahasa Melayu
Português
日本語
Svenska
Kiswahili
ไทย
Türkçe
繁体中文
Українська
Español
Italiano
हिन्दी
Bahasa Indonesia
Tiếng Việt
Filipino
首页
核心业务
冻干服务
医药生物类冻干(药品、疫苗、生物样本、酶/抗体等)
食品类冻干(果蔬、肉类、奶制品、方便食品等)
化妆品类冻干(冻干粉、冻干面膜基材等)
科研环境类冻干(土壤、水质样本等)
定制化冻干服务(热敏/易氧化/高粘度等特殊样品)
蛋白表达与纯化
基因合成与载体构建
蛋白小量表达测试(大肠杆菌/昆虫细胞/哺乳动物细胞)
蛋白大量表达与纯化(大肠杆菌/昆虫细胞/哺乳动物细胞)
冷冻电镜结构解析
负染样品制备与筛选
冷冻样品制备与筛选
冷冻电镜结构解析(一级难度/二级难度/三级难度)
食品安全检测
水果蔬菜农药残留检测
水产品畜产品兽药残留检测
禽蛋药物残留检测
微生物快速检测
产品报价
食品安全快检系列
蔬菜水果农药残留检测
茶叶农药残留检测
畜产水产兽药残留检测
米,面,豆及豆制品等非法添加剂检测
食用油品质检测
生鲜乳兽药残留检测
食品调味料类非法添加检测
食品卫生指标检测
饮料类检测
水质检测
其他食品非法添加类快检试剂盒
蜂蜜,燕窝类系列
食品安全检测仪系列
保健食品非法添加检测
化妆品非法添加检测
新闻资讯
行业新闻
公司新闻
服务支持
产品说明书
产品操作视频
产品检测报告
食品安全检测标准
食安检测技术交流
关于我们
联系我们
服务支持
首页
>
服务支持
>
产品说明书
10
12
2025
重金属汞速测盒说明书
武汉钰品研生物(专业食品安全检测试剂厂家)重金属汞速测盒说明书,详解检测准备、操作流程、结果判定及注意事项,助力快速精准...
查看详情
10
12
2025
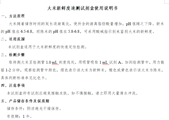
大米新鲜度速测试剂盒使用说明书
武汉钰品研生物(专业食品安全检测试剂厂家)大米新鲜度速测试剂盒使用说明书,涵盖检测准备、操作步骤、结果判定及注意事项,助...
查看详情
10
12
2025
豆浆生熟度速测试剂盒使用说明书
武汉钰品研生物(专业食品安全检测试剂厂家)豆浆生熟度速测试剂盒使用说明书,含检测步骤、注意事项、结果判定等核心指引,助快...
查看详情
09
12
2025
酱油总酸及氨基酸态氮快速检测试剂盒说明书
武汉钰品研生物 —— 专业食品安全检测试剂厂家,推出酱油总酸及氨基酸态氮快速检测试剂盒!适配酱油厂、食品加工企业、质检机...
查看详情
09
12
2025
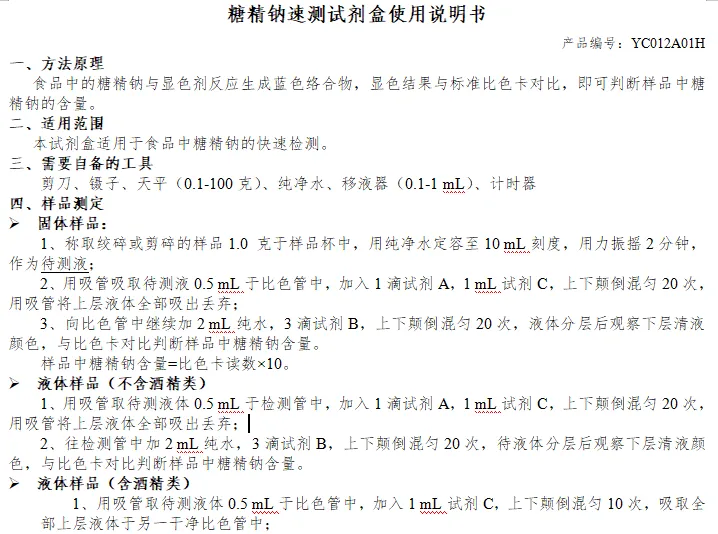
糖精钠速测试剂盒使用说明书
武汉钰品研生物 —— 专业食品安全检测试剂厂家,研发糖精钠速测试剂盒!适配食品加工、餐饮、质检机构等场景,快速筛查糖精钠...
查看详情
09
12
2025
食醋总酸快速检测试剂盒说明书
武汉钰品研生物 —— 专业食品安全检测试剂厂家,推出食醋总酸快速检测试剂盒!适配醋厂、食品加工企业、质检机构等场景,高效...
查看详情
09
12
2025
食品中亚硝酸盐速测试剂盒使用说明书(仪器配套试剂)
武汉钰品研生物 —— 专业食品安全检测试剂厂家,供应食品中亚硝酸盐速测试剂盒(仪器配套试剂)!适配食品加工企业、质检机构...
查看详情
09
12
2025
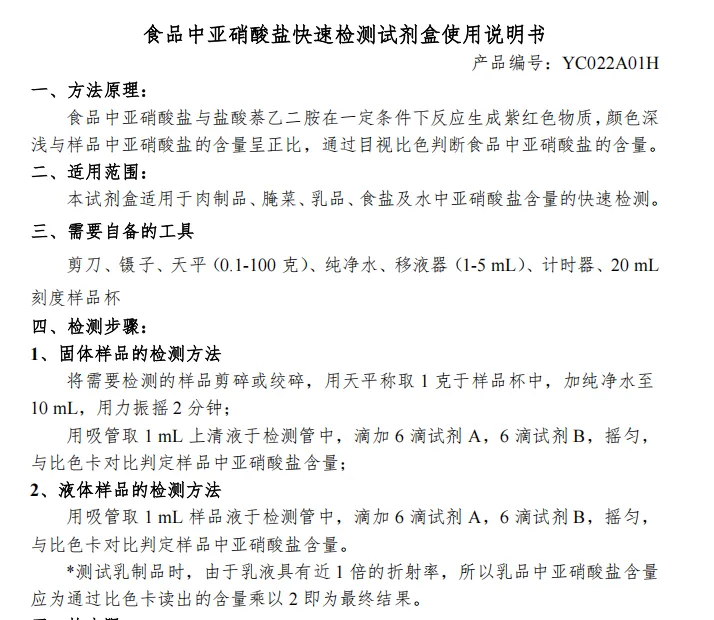
食品中亚硝酸盐快速检测试剂盒使用说明书
武汉钰品研生物 —— 专业食品安全检测试剂厂家,研发食品中亚硝酸盐快速检测试剂盒!适配餐饮、食品加工、质检机构等场景,高...
查看详情
09
12
2025
陈化粮(米)速测试剂盒使用说明书
武汉钰品研生物 —— 专业食品安全检测试剂厂家,推出陈化粮(米)速测试剂盒!适配粮库、粮油企业、质检机构等场景,快速筛查...
查看详情
09
12
2025
有毒豆角速测试剂盒使用说明书
武汉钰品研生物(专业食品安全检测试剂厂家)出品有毒豆角速测试剂盒使用说明书,含检测步骤、注意事项等,助力快速精准筛查豆角...
查看详情
21
11
2025
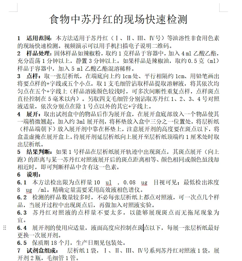
食物中苏丹红的现场快速检测
武汉钰品研生物,专业食品安全检测试剂厂家,为您详解食物中苏丹红现场快速检测方案,高效试剂赋能快速筛查,守护食品安全防线。
查看详情
21
11
2025
食品中苏丹红快速检测试剂盒产品说明书
本文详细介绍苏丹红(Ⅰ、Ⅱ、Ⅲ、Ⅳ 号)油溶性非食用色素的现场快速检测流程,含样品处理、点样、展开、结果判断等关键步骤,...
查看详情
首页
上一页
16
17
18
19
20
下一页
末页
在线服务
QQ:343306098
yupinyan@126.com
+8613720286360
13720286360