食品中亚硝酸盐速测试剂盒使用说明书
武汉钰品研生物(专业食品安全检测试剂厂家)食品中亚硝酸盐速测试剂盒使用说明书,含检测准备、操作流程、结果判定及注意事项,助力快速精准筛查亚硝酸盐残留,守护饮食安全。
विवरण देखें 食品中二氧化硫速测试剂盒使用说明书
武汉钰品研生物(专业食品安全检测试剂厂家)食品中二氧化硫速测试剂盒使用说明书,涵盖检测准备、操作步骤、结果判定及注意事项,助力快速精准筛查食品二氧化硫残留,筑牢食品安全防线。
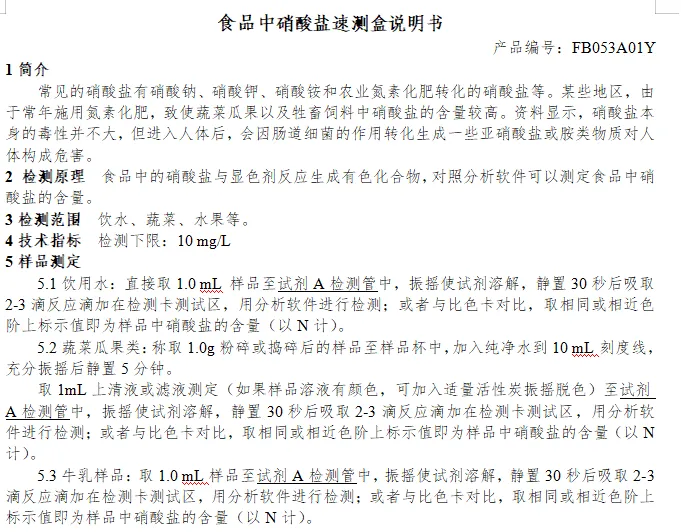
विवरण देखें 食品中硝酸盐速测盒说明书
武汉钰品研生物(专业食品安全检测试剂厂家)食品中硝酸盐速测盒说明书,含检测准备、操作流程、结果判定及注意事项,助力快速精准筛查食品硝酸盐残留,守护饮食安全。
विवरण देखें 食品中甲醛速测试剂盒使用说明书
武汉钰品研生物(专业食品安全检测试剂厂家)食品中甲醛速测试剂盒使用说明书,涵盖检测准备、操作步骤、结果判定及注意事项,助力快速精准筛查食品甲醛残留,筑牢食品安全防线。
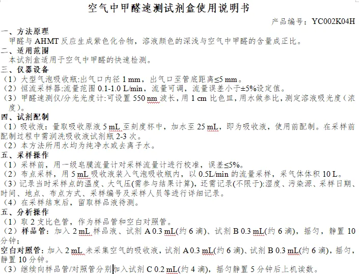
विवरण देखें 空气中甲醛速测试剂盒使用说明书
武汉钰品研生物(专业食品安全检测试剂厂家)空气中甲醛速测试剂盒使用说明书,含检测准备、采样操作、仪器适配、结果判定及注意事项,助力快速精准检测空气甲醛含量。
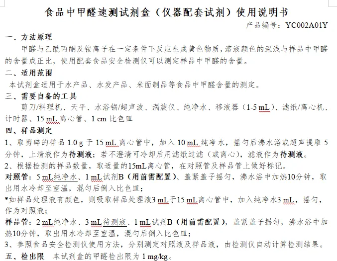
विवरण देखें 食品中甲醛速测试剂盒(仪器配套试剂)使用说明书
武汉钰品研生物(专业食品安全检测试剂厂家)食品中甲醛速测试剂盒(仪器配套试剂)使用说明书,含仪器适配要求、检测流程、结果判定及注意事项,助力精准高效筛查食品甲醛残留。
विवरण देखें 吊白块-甲醛速测试剂盒使用说明书
武汉钰品研生物(专业食品安全检测试剂厂家)吊白块 - 甲醛速测试剂盒使用说明书,涵盖检测准备、操作步骤、结果判定及注意事项,助力快速精准筛查食品中吊白块与甲醛残留,守护饮食安全。
विवरण देखें 食品中吊白块-甲醛速测试剂盒(仪器配套试剂)使用说明书
武汉钰品研生物(专业食品安全检测试剂厂家)食品中吊白块 - 甲醛速测试剂盒(仪器配套试剂)使用说明书,含仪器适配规范、操作流程、结果判定及注意事项,助力高效精准筛查吊白块与甲醛残留。
विवरण देखें 食品中硼砂速测试剂盒(仪器配套试剂)使用说明书
武汉钰品研生物(专业食品安全检测试剂厂家)食品中硼砂速测试剂盒(仪器配套试剂)使用说明书,含仪器适配要求、检测流程、结果判定及注意事项,助力精准高效筛查食品硼砂残留。
विवरण देखें 食品中硼砂速测试剂盒使用说明书
武汉钰品研生物(专业食品安全检测试剂厂家)食品中硼砂速测试剂盒使用说明书,涵盖检测准备、操作步骤、结果判定及注意事项,助力快速精准筛查食品硼砂残留,守护饮食安全。
विवरण देखें 重金属镉速测盒说明书
武汉钰品研生物(专业食品安全检测试剂厂家)重金属镉速测盒说明书,详解检测准备、操作流程、结果判定及注意事项,助力快速精准筛查镉残留,筑牢食品安全防线。Keywords(关键词):重金属镉速测盒说明书,武汉钰品研生物,食品安全检测试剂厂家,镉...
विवरण देखें 陈化米中液体石蜡速测盒使用说明书
武汉钰品研生物(专业食品安全检测试剂厂家)陈化米中液体石蜡速测盒使用说明书,含检测准备、操作步骤、结果判定及注意事项,助力快速精准筛查陈化米液体石蜡残留,守护粮品安全。
विवरण देखें
