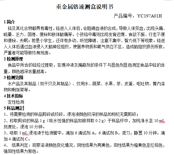
重金属铬速测盒说明书
武汉钰品研生物(专业食品安全检测试剂厂家)重金属铬速测盒说明书,含检测准备、操作流程、结果判定及注意事项,助力快速精准筛查食品中重金属铬残留,筑牢食品安全防线。
विवरण देखें 果汁真假速测盒说明书
武汉钰品研生物(专业食品安全检测试剂厂家)果汁真假速测盒说明书,涵盖检测准备、操作步骤、结果判定及注意事项,助力快速精准鉴别果汁真伪,守护果汁品质与饮用安全。
विवरण देखें 食品中甜蜜素速测试剂盒(仪器配套试剂)说明书
武汉钰品研生物(专业食品安全检测试剂厂家)食品中甜蜜素速测试剂盒(仪器配套试剂)说明书,含试剂准备、仪器适配要求、操作流程、结果判定及注意事项,助力仪器配套快速精准筛查食品甜蜜素,把控添加剂安全。
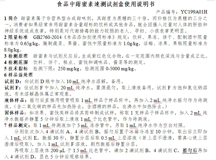
विवरण देखें 食品中甜蜜素速测试剂盒使用说明书
武汉钰品研生物(专业食品安全检测试剂厂家)食品中甜蜜素速测试剂盒使用说明书,含检测准备、操作流程、结果判定及注意事项,助力快速精准筛查食品中甜蜜素残留,把控食品添加剂安全。
विवरण देखें 饮料中苯甲酸钠速测盒说明书
武汉钰品研生物(专业食品安全检测试剂厂家)山梨酸速测盒说明书,涵盖检测准备、操作步骤、结果判定及注意事项,助力快速精准筛查食品中山梨酸残留及含量,把控食品添加剂使用安全。
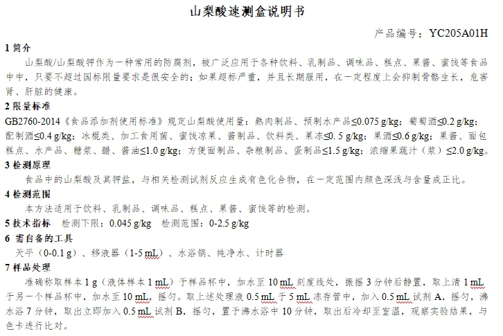
विवरण देखें 山梨酸速测盒说明书
武汉钰品研生物(专业食品安全检测试剂厂家)山梨酸速测盒说明书,涵盖检测准备、操作步骤、结果判定及注意事项,助力快速精准筛查食品中山梨酸残留及含量,把控食品添加剂使用安全。
विवरण देखें 孔雀石绿等水溶性非食用色素速测盒说明书
武汉钰品研生物(专业食品安全检测试剂厂家)孔雀石绿等水溶性非食用色素速测盒说明书,含检测准备、操作流程、结果判定及注意事项,助力快速精准筛查食品中孔雀石绿等水溶性非食用色素,筑牢食品安全防线。
विवरण देखें 食品中维生素C速测盒说明书
武汉钰品研生物(专业食品安全检测试剂厂家)食品中维生素 C 速测盒说明书,涵盖检测准备、操作步骤、结果判定及注意事项,助力快速精准检测食品中维生素 C 含量,把控食品营养品质。
विवरण देखें 苏丹红速测盒说明书
武汉钰品研生物(专业食品安全检测试剂厂家)苏丹红速测盒说明书,涵盖检测准备、操作步骤、结果判定及注意事项,助力快速精准筛查食品中苏丹红残留,筑牢食品安全防线。
विवरण देखें 食醋游离矿酸速测试剂盒使用说明书
武汉钰品研生物(专业食品安全检测试剂厂家)食醋游离矿酸速测试剂盒使用说明书,含检测准备、操作流程、结果判定及注意事项,助力快速精准筛查食醋游离矿酸,筑牢食醋安全防线。
विवरण देखें
