鸡蛋新鲜度速测试剂盒使用说明书
武汉钰品研生物 —— 专业食品安全检测试剂厂家,鸡蛋新鲜度速测试剂盒使用说明书上线!操作简便无需专业技能,3-5 分钟快速出结果,通过检测鸡蛋内关键指标判定新鲜度(是否变质、过期),适配农贸市场、商超、蛋品企业、餐饮、质检机构多场景,附清晰...
Ver detalles 食品中二氧化硫速测试剂盒使用说明书(仪器配套试剂)
武汉钰品研生物 —— 专业食品安全检测试剂厂家,食品中二氧化硫速测试剂盒(仪器配套试剂)使用说明书上线!精准适配主流检测仪器,操作简便无需专业技能,5-10 分钟快速出结果,高效筛查果脯、中药材、葡萄酒、肉制品等食品中 SO₂残留(违规漂白...
Ver detalles 食品中二氧化硫速测试剂盒使用说明书
武汉钰品研生物 —— 专业食品安全检测试剂厂家,食品中二氧化硫速测试剂盒使用说明书上线!操作简便无需专业技能,5-10 分钟快速出结果,精准筛查干果、蜜饯、果蔬、肉制品、酒类等食品中二氧化硫残留(违规漂白 / 防腐添加),适配食品企业、商超...
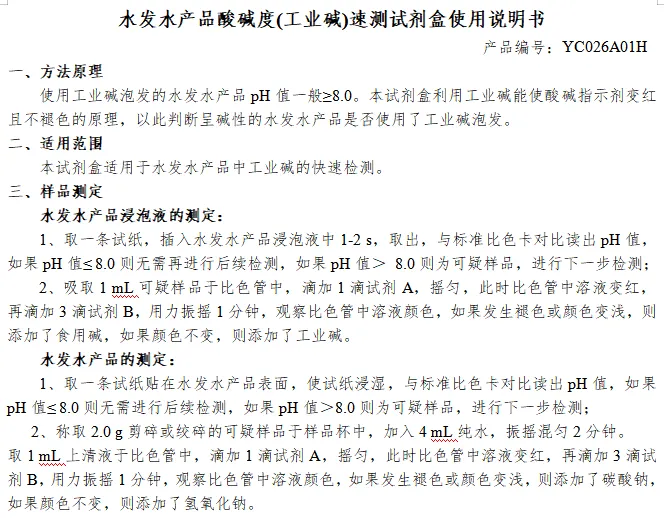
Ver detalles 水发水产品酸碱度(工业碱)速测试剂盒使用说明书
武汉钰品研生物 —— 专业食品安全检测试剂厂家,水发水产品酸碱度 (工业碱) 速测试剂盒使用说明书上线!操作简便无需专业技能,3-5 分钟快速出结果,精准判定鱿鱼、海参、毛肚等水发产品是否添加工业碱(调节酸碱度),适配农贸市场、餐饮、食品企...
Ver detalles 食品中过氧化氢速测试剂盒(仪器配套试剂)使用说明书
武汉钰品研生物 —— 专业食品安全检测试剂厂家,食品中过氧化氢速测试剂盒(仪器配套试剂)使用说明书上线!适配主流检测仪器,操作简便无需专业技能,5-10 分钟快速出结果,精准检测水产品、肉制品、果蔬等食品中双氧水残留,适配食品企业实验室、质...
Ver detalles 食品中过氧化氢(双氧水)速测试剂盒使用说明书
武汉钰品研生物 —— 专业食品安全检测试剂厂家,食品中过氧化氢(双氧水)速测试剂盒使用说明书上线!操作简便无需专业技能,5-10 分钟快速出结果,精准筛查水产品、肉制品、果蔬、食品加工助剂中双氧水残留,适配食品企业、商超、质检机构、市场监管...
Ver detalles 注水肉速测试剂盒使用说明书
武汉钰品研生物 —— 专业食品安全检测试剂厂家,注水肉速测试剂盒使用说明书上线!操作简便无需专业技能,5 分钟快速出结果,精准判定猪肉、牛肉、羊肉等肉类是否注水(水分超标),适配肉企、农贸市场、餐饮、质检机构、市场监管多场景,附详细操作步骤...
Ver detalles 餐饮具表面洁净度速测卡使用说明书
武汉钰品研生物 —— 专业食品安全检测试剂厂家,餐饮具表面洁净度速测卡使用说明书上线!操作零门槛、3 分钟快速出结果,直观判定餐具残留油污、洗涤剂是否清洁达标,适配餐饮、酒店、食堂、质检机构、市场监管多场景,附详细操作步骤,守护餐饮具使用安...
Ver detalles 蜂王浆中蛋白质速测盒说明书
武汉钰品研生物 —— 专业食品安全检测试剂厂家,推出蜂王浆中蛋白质速测盒!操作简便无需专业技能,5-10 分钟快速出结果,精准测定蜂王浆中蛋白质含量(判定品质纯度),适配蜂企、商超、质检机构、养生行业多场景,守护蜂王浆食用品质与安全,品质可...
Ver detalles 食品中硝酸盐速测盒说明书
武汉钰品研生物 —— 专业食品安全检测试剂厂家,推出食品中硝酸盐速测盒!操作简便无需专业技能,5-10 分钟快速出结果,精准筛查蔬菜、肉类、水产品等食品中硝酸盐残留含量,适配家庭、商超、食品企业、质检机构多场景,守护食品源头安全,品质可靠有...
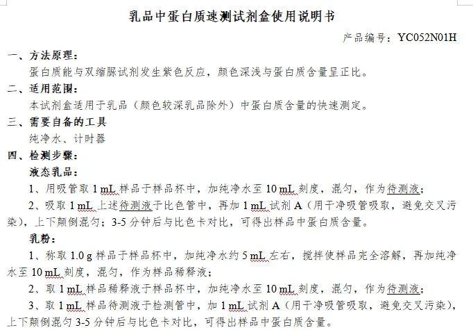
Ver detalles 乳品中蛋白质速测试剂盒使用说明书
武汉钰品研生物 —— 专业食品安全检测试剂厂家,乳品中蛋白质速测试剂盒使用说明书上线!操作简便无需专业技能,5-10 分钟出结果,精准测定牛奶、羊奶、酸奶等乳品中蛋白质含量(判定品质),适配家庭、奶企、商超、质检机构多场景,附详细操作步骤,...
Ver detalles 氰化物速测盒说明书
武汉钰品研生物 —— 专业食品安全检测试剂厂家,推出氰化物速测盒!操作简便无需专业技能,5-10 分钟快速出结果,精准筛查食品、饮用水、水产养殖用水中氰化物残留,适配家庭、食品企业、水厂、质检机构、水产养殖多场景,筑牢饮食与用水安全防线,品...
Ver detalles
